
◇ 产品简介 ◇ 产品功能◇ 技术指标◇ 订购信息◇ 资料下载◇ 相关产品
产品简介
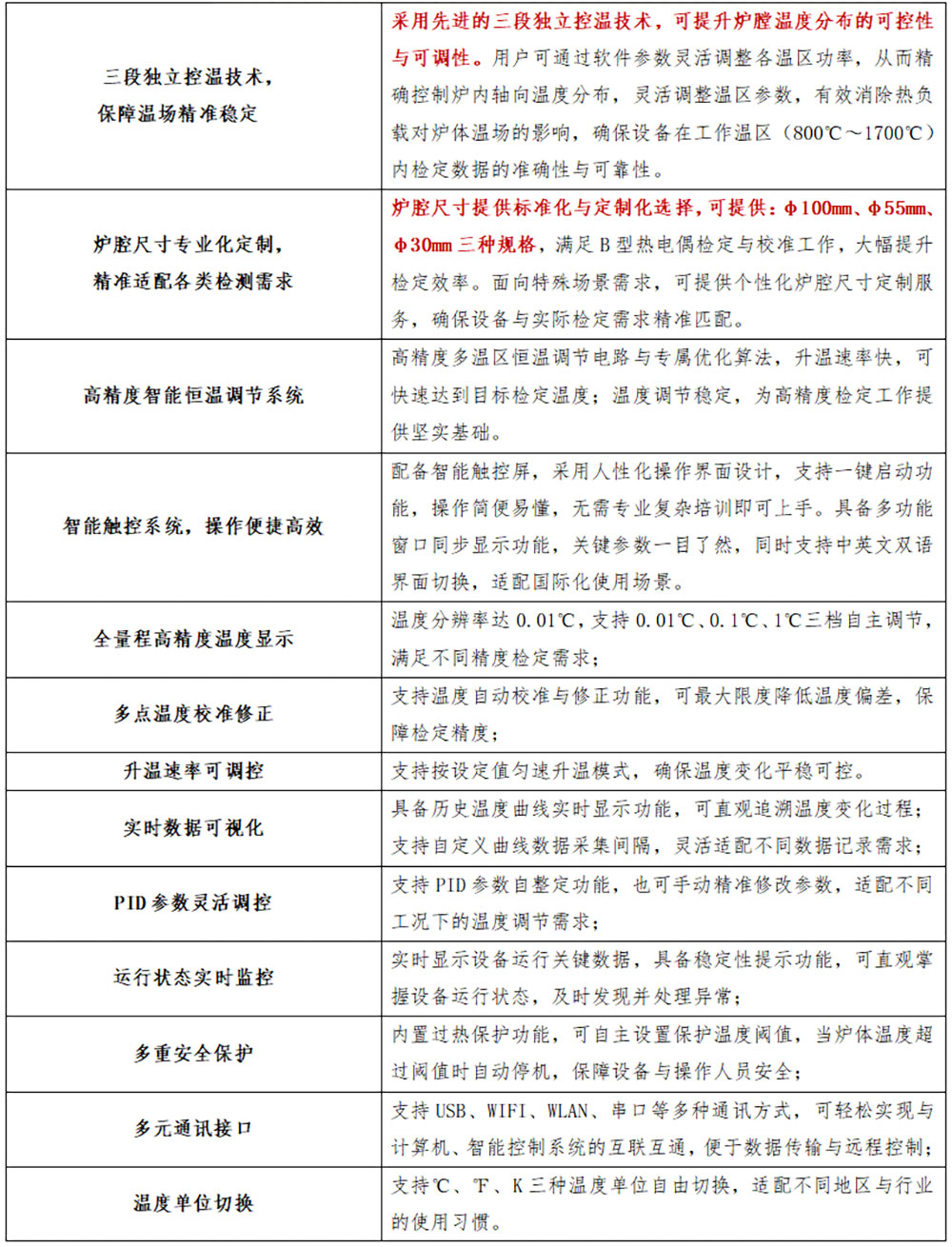
DTL-H3P AI多温区高温热电偶检定炉是我司自主研发的新一代高温检定设备,产品采用炉体与控制柜一体化结构设计,可在 800℃~1700℃ 范围内提供高 质 量、高 稳 定 性的温度环境,适用于 B 型热电偶、钨铼热电偶等多种热电偶的检定与校准。设备采用三段独立控温技术,并结合高 精 度 传感器与智能算法,实现对炉膛轴向温度梯度的主动调控与优化,有效提升温场均匀性与控温 精 度。产品具备升温快、恒温 稳 定、性能可靠等优势。广泛应用于计量检测、工业质量控制、科研实验等领域,为热工仪表校准提供精 准 的温度源解决方案

产品特点

| 上一条:DTLH-Mob 便携式温湿度检定箱(5~55℃) | 下一条:TADT-4型 便携式湿度发生器(工作容积2.3L) |
版权所有:泰安德图自动化仪器有限公司
备案号:鲁ICP备14024757号-1 ![]()




销售总机:0538-5089056 5050959 西南办事处: